Posts

EAS RK B

Image
Berdasarkan masalah tersebut AutoRent berencana  membuat sistem yang bisa mempermudah proses penyewaan serta memberikan informasi penyewaan secara online.  Buatlah  Deskripsikan Kebutuhan Fungsional dan Non Fungsional aplikasi pemesanan mobil AutoRent  (Mandiri - Waktu pengerjaan hingga hari Selasa 08 Juni 2022 pukul 10.00) Gambarkan dan beri penjelasan model RML nya (Requirement Modelling Language) Buatlah SKPL dengan mengacu RML yang telah dibuat. Siapkan video presentasi / demo, kemudian upload di youtube dan embedded di blog. Semua hasil pekerjaan didokumentasikan di blog dan dikumpulkan paling lambat hari Jumat 10 Juni 2022. Bisa dikerjakan berkelompok maksimal 3 orang. Kebutuhan Fungsional: Sistem dapat mengakomodasi login admin Sistem dapat mengelola data semua kendaraan yang ada di perusahaan Sistem dapat membagi bagi dan mengelola jenis kendaaraan yang ingin dirental Sistem dapat melihat statistik kendaaraan yang dipinjam Sistem dapat membuat rekapan penyewa...

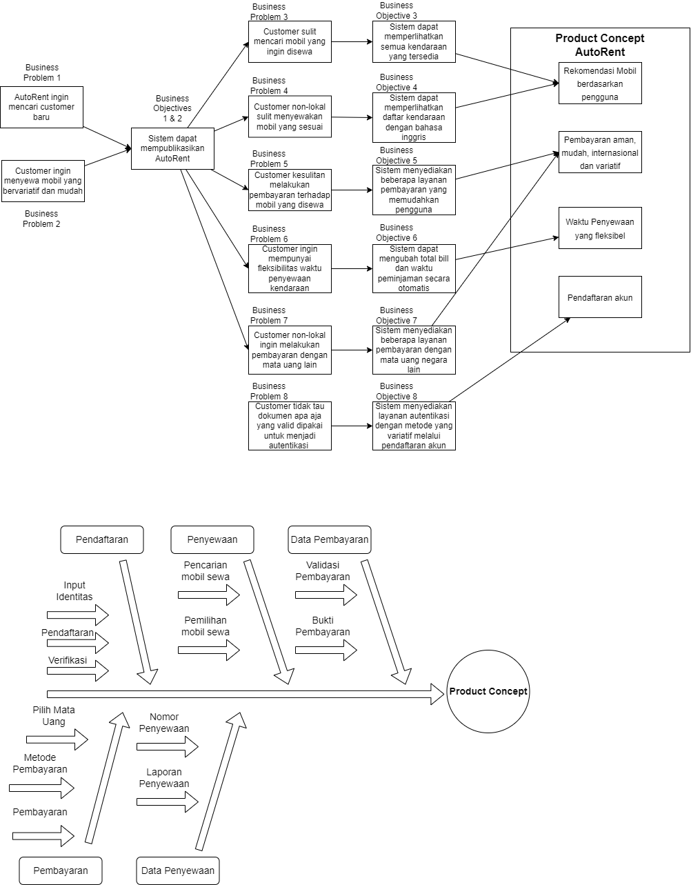
Tugas 9 RK B

Image
Bayu Adjie Sidharta / 05111940000172 Loket.com merupakan platform teknologi yang ditujukan kepada pengelola event untuk mempermudah manajemen event yang ingin diselenggarakan. Fitur umum dari platform ini adalah pendaftaran dan promosi event, manajemen event seperti jumlah tiket yang dijual dan deskripsi, rekomendasi tiket untuk calon pengunjung, pembayaran tiket secara  cashless. Requirement Modelling Language (RML) adalah kumpulan diagram yang digunakan untuk memodelkan perangkat lunak dari analisis bisnis atau perspektif manajemen produk. Alih-alih berfokus pada model desain sistem yang kompleks seperti yang biasanya dilakukan dengan UML atau SysML, RML melihat tujuan dan sasaran proyek. Business Objective Model (BOM) dibuat untuk mendokumentasikan nilai proyek bagi perusahaan yang membuatnya. Unsur-unsur Business Objective Model adalah pasangan masalah/tujuan bisnis yang berujung pada konsep produk untuk memecahkan masalah bisnis. Feature Tree (kadang-kadang juga dikenal sebaga...

Tugas 7 RK B

Bayu Adjie Sidharta 05111940000172     Senikersku adalah perusahaan yang menjual  fashion item khususnya streetwear  di Surabaya. Didirikan pada tahun 2019, Senikersku memiliki dua cabang di dua lokasi di Surabaya dan telah berkembang menjadi salah satu penjual streetwear terbaik di  Surabaya. Dirancang oleh sistem perangkat lunak Senikersku, sistem perangkat lunak Senikersku  adalah aplikasi sistem informasi yang digunakan oleh toko Senikersku untuk mengelola data tentang proses bisnis jual beli sepatu dan pakaian, serta pengguna (pembeli). pesifikasi dari Senikersku yang telah saya identifikasi beserta dengan penomorannya dapat dijabarkan sebagai berikut  (SKPL-UC01) Pembeli dapat Mengganti detail akun (SKPL-UC02) Pembeli dapat Melakukan registrasi (SKPL-UC03) Pembeli dapat Mencari barang  (SKPL-UC04) Pembeli dapat Memilih barang di wishlist  (SKPL-UC05) Pembeli dapat Melakukan pembelian  (SKPL-UC06) Pembe...

Studi kasus 8 RK B

Bayu Adjie Sidharta / 05111940000172      PoS merupakan  sistem yang memfasilitasi proses pembayaran bagi pelanggan  toko untuk pembelian barang dan jasa. Sistem ini biasanya menggunakan tablet, smartphone, atau perangkat EDC sebagai antarmuka checkout. PoS dapat dengan cepat menghitung penerimaan, mencetak, menghitung keuntungan, menyimpan data pelanggan, merangkum data penjualan, dan terhubung ke Internet.       MokaPos adalah PoS berbasis mobile khusus, dengan fokus pada  usaha mikro dan kecil. Sistem ini menyediakan fitur yang mencakup manajemen karyawan, manajemen data, dan umpan balik pelanggan, selain fitur biasa yang Anda harapkan dari sistem point-of-sale. Selain itu, MokaPos memungkinkan integrasi dengan  bank dan penyedia pembayaran lainnya serta mengelola diskon. Spesifikasi ini didasarkan pada metode MoSCoW (Must, Should, Could, Won`t). Sebelum menggunakan metode ini,  tim harus menyetujui tujuan  proyek dan m...

ETS RK B

Image
Nama: Bayu Adjie Sidharta NRP : 05111940000172 Jelaskan macam-macam kebutuhan yang harus digali di dalam membuat perangkat lunak User requirement adalah suatu list kebutuhan yang mengspesifikasi kebutuhan user, hal ini mencakup kebutuhan umum user. Produk belum dikatakan selesai jika hal - hal yang tertulis dalam URD belum tercapai. URD biasa digunakan untuk melakukan planning baik waktu dan dan budget dalam suatu proyek. Contoh diatas: 1. Pengguna dapat melakukan login ke aplikasi goto 2. Pemilik bisnis dapat menambahkan bisnisnya kedalam sistem goto  3. Pemilik bisnis dapat melakukan tracking bisnisnya dalam aplikasi goto dst. Business Requirement adalah kebutuhan yang berasal dari sisi bisnis sebuah proyek yang nantinya akan dicapai oleh produk, dan akan dijadikan pedoman untuk pembuatan sebuah aplikasi. Contoh - contoh poin SRS adalah 1. Konteks, ruang lingkup, dan latar belakang bisnis, termasuk alasan perubahan 2. Requitement utama key stakeholder 3. Faktor keberhasilan untu...

Tugas 6 RK

Bayu Adjie Sidharta / 05111940000172 Christian Bennett Robin / 05111940000078 Dibawah tercantum tugas BRD saya yang diambil dari aplikasi Uber

Tugas 5 RK B

Image
 Uber Ride Deskripsi Uber Uber Technologies Inc. adalah perusahaan jaringan transportasi asal San Francisco, California, yang menciptakan aplikasi penyedia transportasi yang menghubungkan penumpang dengan sopir kendaraan sewaan serta layanan tumpangan langsung. Perusahaan ini juga mengatur layanan penjemputan di berbagai kota di seluruh dunia. Mobil dapat dipesan dengan mengirim pesan teks atau memakai aplikasi bergerak khusus—pilihan terakhir juga bisa digunakan untuk melacak lokasi mobil pesanan pengguna. Tujuan utama Uber Tujuan dari dibuatnya uber adalah untuk menjangkau semua daerah dan menghubungkan melalui transportasi. Dari sini visi dan misi Uber dapat dijabarkan sebagai: Meningkatkan kualitas hidup  Dengan adanya Uber, diharapkan pengguna mendapatkan kemudahan dalam berbagai sektor hidupnya. Selalu Tersedia bagi setiap pelanggannya Uber selalu berusaha menciptakan environment yang konsisten dan selalu tersedia kapanpun dan dimanapun. Menciptakan peluang baru Uber ber...